Trovac Europe
Français
English
Retour à trovac.eu
English
Aspirateurs Centraux - FAQ sur l'Entretien & l'Installation
Cyclovac - Europe
Alignement actuel
Autres modèles
Modèles E211 à DL7011
Modèles GX311 à GX7011
Datasync - Appareils discontinuées
Editions spéciales
Modèles SV
FAQ - *DATASYNC *sur l'Entretien & l'Installation
Beam - Europe
Alignement Actuel
DuoVac - Europe
Alignement Actuel
Archives
Husky - Europe
Archives
Mvac - Europe
SuperVac - Europe
Alignement actuel
DécoVac
AirStream - Europe
Stick Vac +
HANDVAC
FAQ sur l'Entretien et l'Installation
Sacs & Filtres
Cyclovac
AirStream
Supervac / Hayden
FAQ sur l'Entretien et l'Installation
Aspirateurs Centraux - FAQ sur l'Entretien & l'Installation
Section des détaillants autorisés
Cyclovac
HD-Ligne Commerciale
FAQ sur l'Entretien et l'Installation
Alignement actuel
Wave
Rétraflex & Système Rétractable
FAQ sur l'Entretien & l'Installation
Revenir à l'accueil
Trovac Europe
Aspirateurs Centraux - FAQ sur l'Entretien & l'Installation
Cyclovac - Europe
Alignement actuel
Autres modèles
Modèles E211 à DL7011
Modèles GX311 à GX7011
Datasync - Appareils discontinuées
Editions spéciales
Modèles SV
FAQ - *DATASYNC *sur l'Entretien & l'Installation
Beam - Europe
Alignement Actuel
DuoVac - Europe
Alignement Actuel
Archives
Husky - Europe
Archives
Mvac - Europe
SuperVac - Europe
Alignement actuel
DécoVac
AirStream - Europe
Stick Vac +
HANDVAC
FAQ sur l'Entretien et l'Installation
Sacs & Filtres
Cyclovac
AirStream
Supervac / Hayden
FAQ sur l'Entretien et l'Installation
Aspirateurs Centraux - FAQ sur l'Entretien & l'Installation
Section des détaillants autorisés
Cyclovac
HD-Ligne Commerciale
FAQ sur l'Entretien et l'Installation
Alignement actuel
Wave
Rétraflex & Système Rétractable
FAQ sur l'Entretien & l'Installation
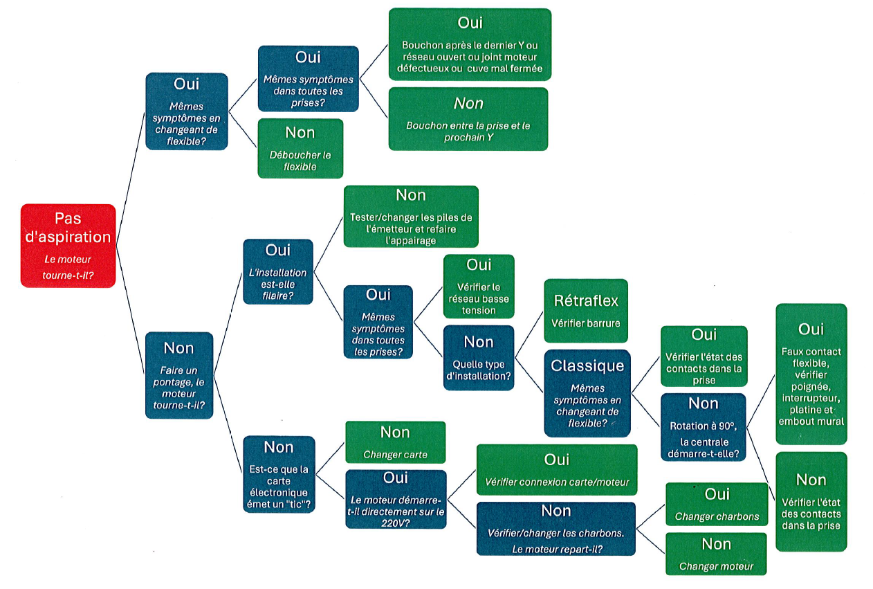
Diagramme détection d'une panne
Fichier